Minder gekende BPMN-elementen
Vooraf
Er bestaat een veelheid aan BPMN-elementen die uitvoerbaar zijn binnen de Camunda workflow engine. Iedereen kent al snel de start en end events, de exclusive gateways, de gebruikerstaken en de service taken, maar dat is slechts het topje van de ijsberg.
Onbekend is onbemind
Ken je bijvoorbeeld onderstaande elementen? Weet je wat ze doen en hoe je ze kan instellen? Klik telkens op de link voor meer info.
Hoe beter je alle BPMN-elementen kent, hoe expressiever je bent, hoe beter gestructureerd, makkelijker uitvoerbaar en begrijpelijker je workflows worden!
Voorbeelden
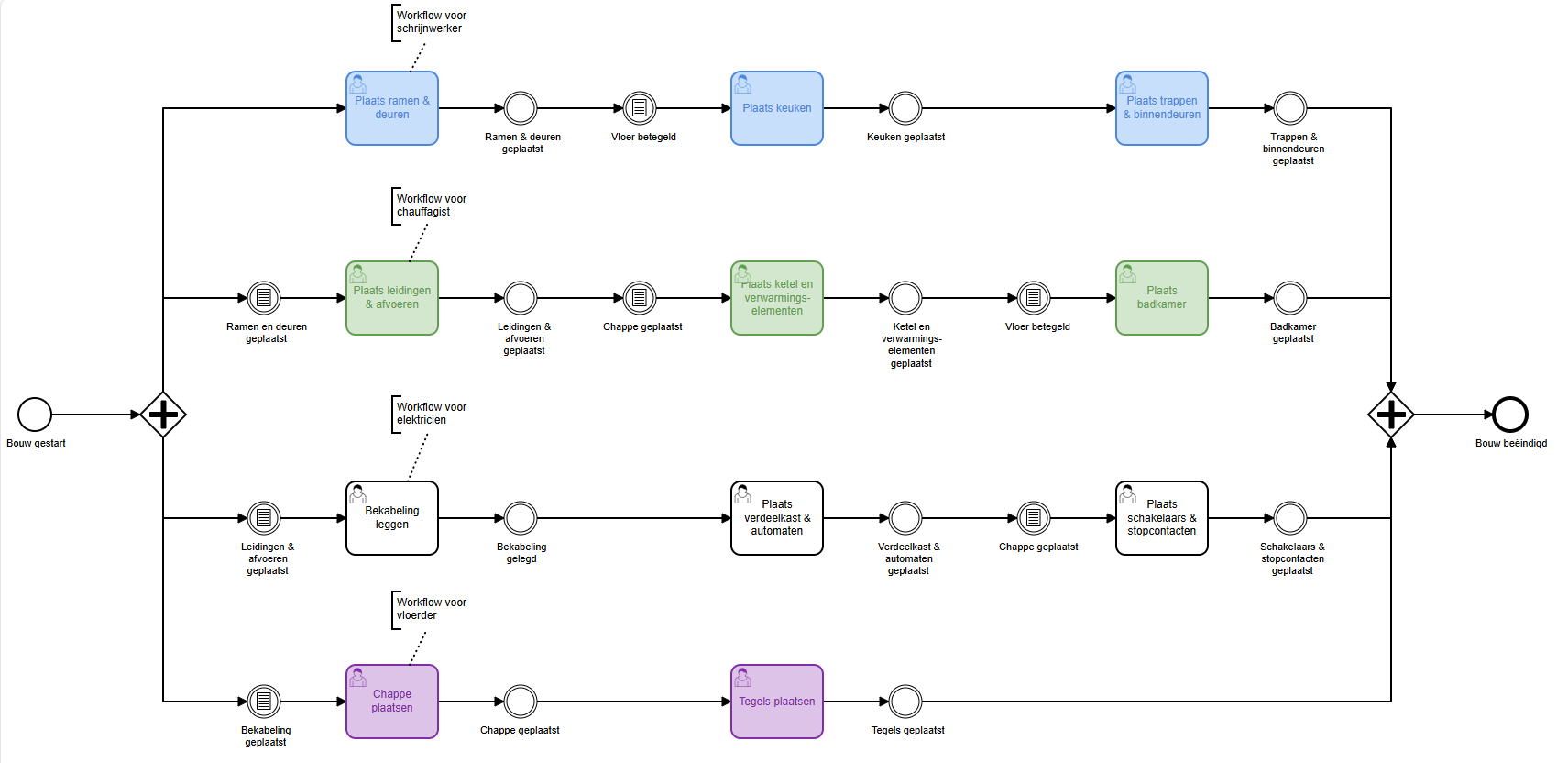
Voorbeeld 1
Onderstaand proces biedt een toepassing van het parallellisme principe. Hoe meer taken je parallel kan laten uitvoeren, hoe efficiënter het proces wordt. Bemerk hoe er hier en daar toch wat constraints gemodelleerd zijn. Zo moet de eerste taak in de tweede taakstroom wachten op de afronding van de eerste taak uit bovenste taakstroom. Hiervoor gebruiken we conditional events.

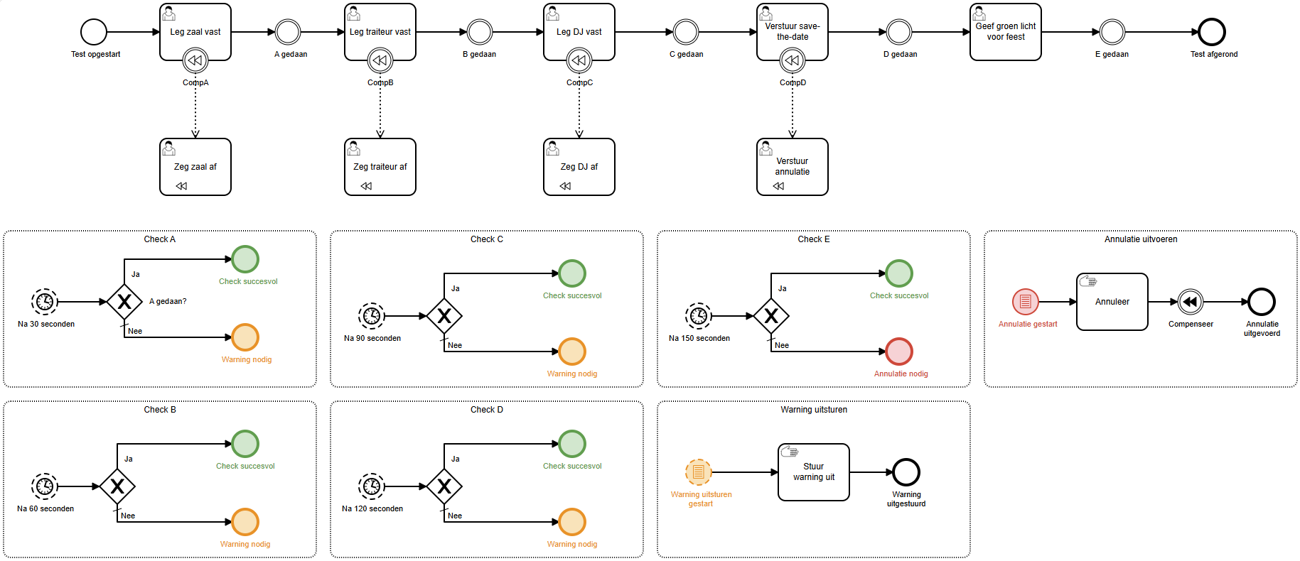
Voorbeeld 2
Onderstaand proces vertoont een sequentie van gebruikerstaken. In veel gevallen zal de process token binnen deze ‘happy flow’ blijven. Toch kunnen zich uitzonderingen voordoen. Deze zijn gemodelleerd binnen de event subprocessen onderaan (bijvoorbeeld een timer die afloopt, een bepaalde conditie die naar true evalueert). Telkens definiëren we ook wat er in dat geval moet gebeuren (bijvoorbeeld een waarschuwing uitsturen). In één bepaald geval gaan we zelfs het hoofdproces afsluiten en de reeds uitgevoerde taken compenseren.

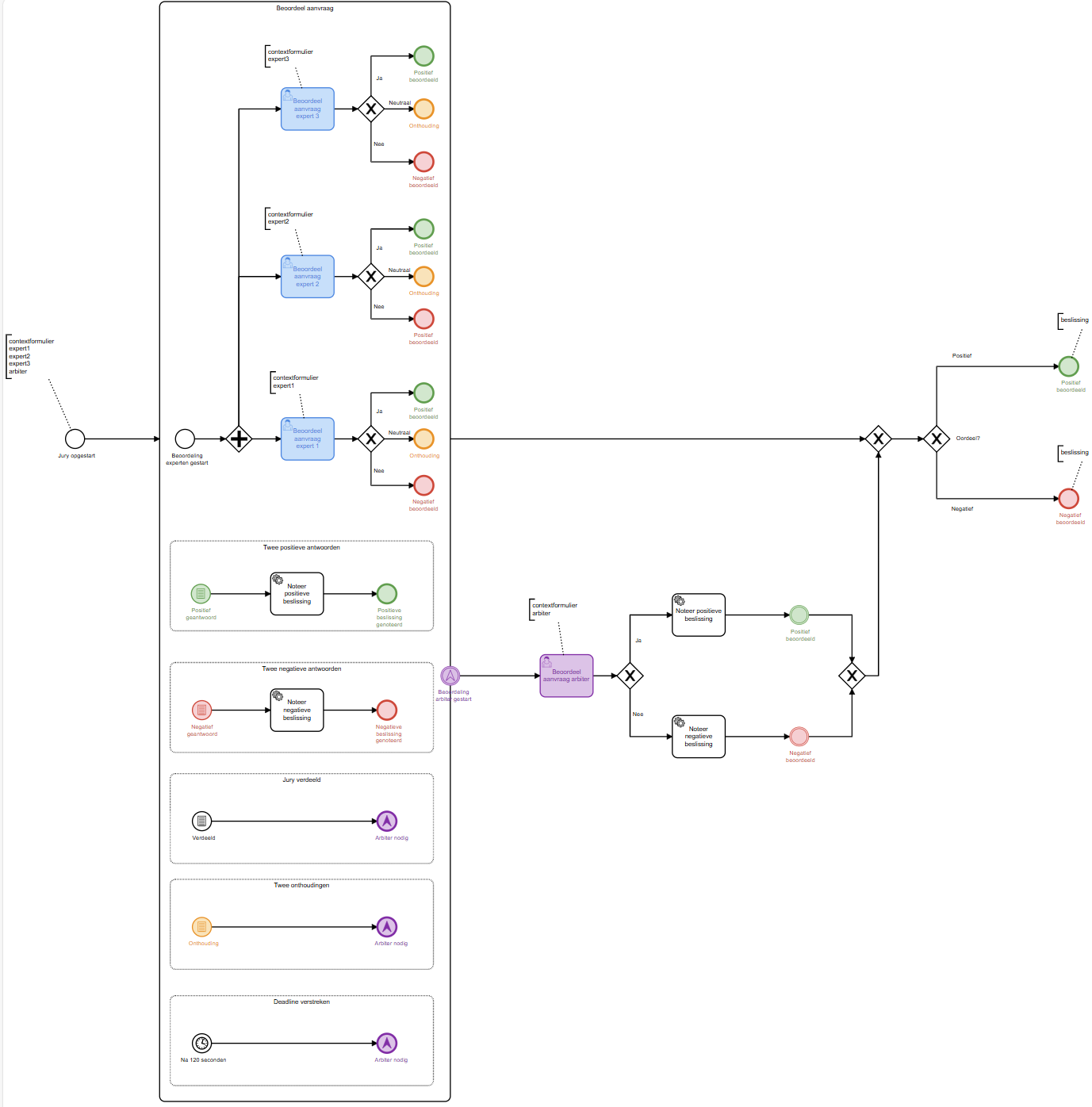
Voorbeeld 3
Onderstaande workflow modelleert een jureringsproces. Er zijn drie juryleden. Van zodra twee ervan positief of negatief oordelen, is daarmee de beslissing gevallen. In alle andere mogelijke uitkomsten, wordt het nemen van de beslissing geëscaleerd naar een arbiter.
