ORAFIN
Inleiding
OraFin is de afkorting voor Oracle Finance, een financieel softwareplatform dat gebruikt wordt door de Vlaamse overheid, met name binnen het Dienstencentrum Boekhouding (DCB) van het Departement Financiën en Begroting. We connecteren met ORAFIN om uitbetalingen (bijvoorbeeld van een premie) of terugvorderingen (bijvoorbeeld van onterecht uitbetaalde premies) te laten uitvoeren.
Setup
Maven dependency
Om de connector te kunnen gebruiken, voeg je deze eerst als maven dependency toe aan het pom.xml bestand van je applicatie. Deze haalt de code voor de connector op bij het maken van de build voor je app.
<dependency>
<groupId>com.skryv.backend</groupId>
<artifactId>orafin</artifactId>
<version>${skryv.version}</version>
</dependency>
<dependency>
<groupId>com.skryv.backend</groupId>
<artifactId>skryv-orafin</artifactId>
<version>${skryv.version}</version>
</dependency>
Onboarding bij OraFin
Je kan de connector enkel maar in gebruik nemen na een uitvoerige onboardingsprocedure bij OraFin. Hierbij verkrijg je alle info voor het opzetten van de connectie, en worden de nodige afspraken gemaakt rond de informatie-uitwisseling.
Communicatie
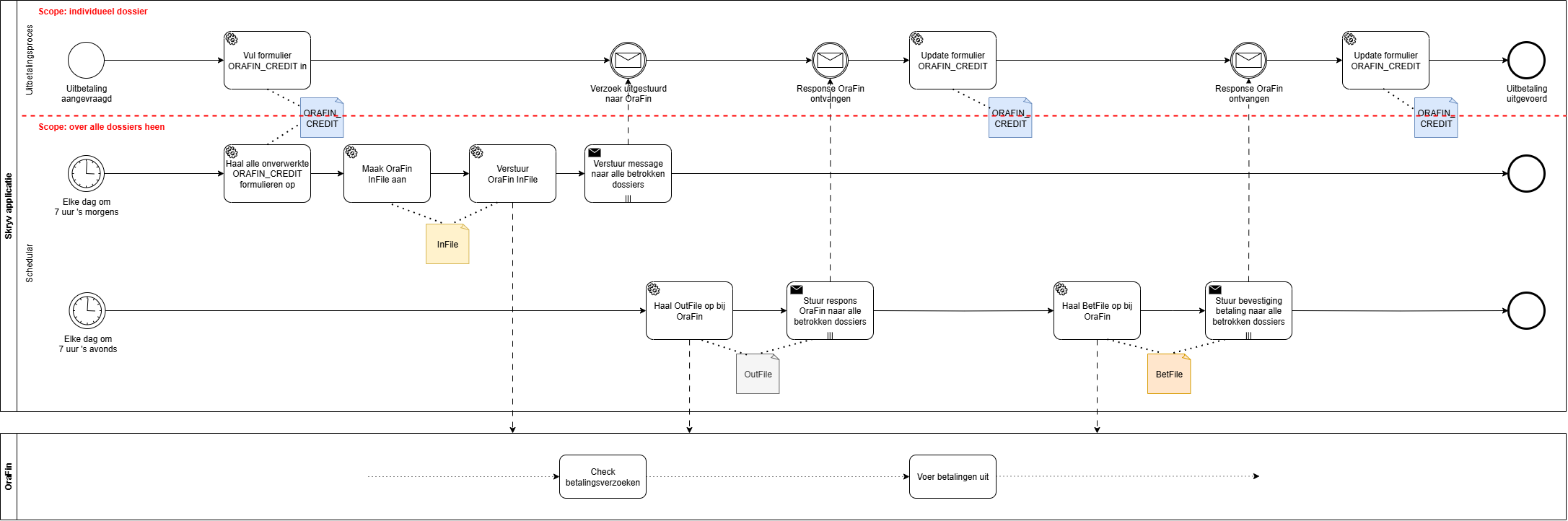
De communicatie met OraFin verloopt niet via REST-calls, maar werkt via een protocol gebaseerd op tekstbestanden. Het gaat om zogenaamde flat files waarbij de informatie verpakt zit in één lange string. Generatie of interpretatie gebeurt door deze string te concateneren of op te kappen volgens een vaste positionele syntax. De flow verloopt grosso modo via drie bestanden:
InFile: een opdracht tot uitbetaling of terugvordering wordt gecodeerd als een tekstbestand en op de SFTP-server (dropserver) van OraFin geplaatst.
OutFile: vervolgens gebeurt een check door OraFin. Het resultaat van deze check (in essentie een OK of niet-OK) is opnieuw een tekstbestand dat je kan uitlezen op de OraFin-server.
BetFile: na een succesvolle uitbetaling of terugvordering plaatst OraFin een laatste notificatiebestand op de OraFin-server.
Merk op dat deze bestanden info kunnen bevatten over één of meerdere transacties en dossiers. Met andere woorden, het is mogelijk om verschillende betalingen te groeperen en te bundelen in één enkel bestand.
Binnen het Skryv platform zijn de nodige functies voorzien om deze tekstbestanden automatisch aan te maken, te versturen, op te halen, te interpreteren en zo verder. Deze zijn out-of-the-box beschikbaar en worden onderaan deze pagina beschreven.
Binnen je project zet je zelf volgende zaken op om de connectie met OraFin werkende te krijgen.
Formuliertemplate waarmee je binnen de scope van een dossier een formulier aanmaakt dat fungeert als interface met de Orafin-bestanden. Hierin komt alle relevante informatie per uitbetaling of terugvordering. Denk bijvoorbeeld aan een unieke ID, het uit te betalen of terug te vorderen bedrag en het rekeningnummer. Hierin verschijnt uiteindelijk ook de feedback van Orafin zoals de aanduiding of de uitbetaling uitgevoerd is. Dit formulier heeft verplicht de key ‘
orafin_credit’ (bij betalingen) of ‘orafin_debit’ (bij terugvorderingen). Meer info verderop.Schedular waarbij de applicatie op met OraFin afgesproken tijdstippen bestanden op de Orafin-server plaatst of ophaalt. Bijvoorbeeld, de applicatie bundelt elke morgen om 7 uur alle aangevraagde betalingen en plaatst hiervoor een InFile-bestand op de OraFin-server. Elke avond om 7 uur checkt de applicatie dan weer of OraFin OutFile-bestanden of BetFile-bestanden heeft klaargezet.
Mechanisme dat communicatie tussen de schedular en de individuele dossiers faciliteert. Cruciaal daarbij zijn de messages die vanuit de schedular naar het individuele dossier gestuurd worden. Daarbij heb je nood aan een combinatie van twee unieke ID’s: enerzijds de process business key (unieke ID van het dossier) en anderzijds de payment ID (unieke ID van de betaling). Het is immers mogelijk om binnen één dossier meerdere uitbetalingsverzoeken te voorzien. Deze moeten afzonderlijk aanstuurbaar zijn.
Integratie van door Skryv platform ontwikkelde services en functies in zowel workflow als schedular.
In het diagram hieronder vind je een BPMN-beschrijving van het protocol. Uiteraard is dit een vereenvoudigde weergave en kan dit project per project verschillen. De werking van de schedular is hier via BPMN-notatie beschreven, maar programmatie en uitvoering gebeuren in de praktijk via een ‘full-code’ Java-extensie.
Veiligheid
De communicatie met Orafin verloopt over een beveiligde SFTP-server. De benodigde credentials worden opgeslagen in AWS Secrets Manager en via terraform als omgevingsvariabelen beschikbaar gesteld voor de applicatie.
Bijvoorbeeld:
{
name = "SKRYV_ORAFIN_PRIVATEKEYPATH"
value = aws_secretsmanager_secret.orafin_ssh_key_prod.name
},
{
name = "SKRYV_ORAFIN_PRIVATEKEYPASSWORD"
value = aws_secretsmanager_secret.orafin_ssh_password_prod.name
},
Applicatie eigenschappen
Volgende applicatie eigenschappen kunnen ingesteld worden bij de technische setup van de Orafin-connector.
Let op: Applicatie-instellingen in application.properties kunnen worden overschreven door waarden die via terraform worden ingesteld als omgevingsvariabelen of externe configuratiebronnen (zoals AWS Parameter Store of Secrets Manager).
Eigenschap | Beschrijving |
|---|---|
| Naam van de folder voor Orafin-gerelateerde bijlagen |
| Connectietype, bijvoorbeeld |
| Bron voor de communicatie met Orafin |
| Gebruikersnaam voor de communicatie met Orafin |
| Paswoord voor de communicatie met Orafin |
| Welke key manager wordt gebruikt? Bijvoorbeeld: |
| Url van de host server (Orafin SFTP-server) |
| Poort voor de Orafin connectie |
| Pad waar de private key te vinden is |
| Naam van de ‘In Folder’ Bijvoorbeeld: |
| Naam van de ‘Out Folder’ Bijvoorbeeld: |
| Voorbeeldinstelling voor zelf op te zetten schedular, cron notatie Bijvoorbeeld: |
| Voorbeeldinstelling voor zelf op te zetten schedular, cron notatie Bijvoorbeeld: |
| Voorbeeldinstelling voor zelf op te zetten schedular, cron notatie Bijvoorbeeld: |
Formuliertemplates voor uitwisseling met Orafin
Een Skryv formuliertemplate vormt de interface om info met de Orafin bestanden (InFile, OutFile, BetFile) uit te wisselen. Voor uitbetalingen heef het formulier verplicht de key ‘orafin_credit’, de naam zelf is vrij te kiezen. Voor terugvorderingen is de key ‘orafin_debit’. Onderstaande lijst toont de velden die je in deze formulier kan opnemen. Sommige info is verplicht (d.w.z. zonder deze info Orafin een foutmelding terugsturen), andere info is optioneel. Het formulier valt uiteen in twee secties. De eerste sectie bevat info specifiek over de betalingen of terugvorderingen; de tweede sectie bevat algemene instellingen. Let erop dat de keys van je formuliervelden exact overeenstemmen met de waardes in de ‘Veld’-kolom.
De betekenis van elk veld en de mogelijke waardes die erin komen, moeten op voorhand doorgesproken zijn met OraFin.
Sectie 1 : specifieke info
Voor betalingen :
Veld | Data type | Uitleg |
|---|---|---|
invoiceNum | String | Unieke ID voor de uitbetalingsopdracht zoals gekend in Skryv. Dit kan bijvoorbeeld een UUID (gegenereerd vanuit code) zijn. |
type | SelectedOption | Type gebruiker. De mogelijke opties moeten volgende keys hebben:
|
identifier | String | Rijksregisternummer (indien particulier) of KBO-nummber (indien onderneming). |
name | String | Naam burger of onderneming. Niet verplicht. |
accountnumber | String | Rekeningnummer particulier of onderneming |
bicNumber | String | Enkel in te vullen indien het om een buitenlandse rekening gaat. |
spare90GM | String | Mededeling. |
budgets | List<Budgets> | Lijst van budgets (uit te voeren betalingen). Voor ieder budget zijn er twee velden:
|
paymentSendToOrafin | Boolean | Dit veld wordt ingevuld door de connector zelf en duidt aan of de betaling succesvol verstuurd is naar OraFin. |
paymentDoneByOrafin | Boolean | Dit veld wordt ingevuld door de connector zelf en duidt aan of de betaling succesvol uitgevoerd is door OraFin. |
paymentDate | String | Optioneel (af te spreken met OraFin) |
orafinStatus | String | Optioneel (af te spreken met OraFin) |
orafinErrorCode | String | Optioneel (af te spreken met OraFin) |
spare5TypeFiche | String | Optioneel (af te spreken met OraFin) |
spare6TermsDate | String | Aantal dagen dat de betaling mag uitgesteld worden door OraFin. Optioneel |
spare2FiscaleCategorie | String | Optioneel (af te spreken met OraFin) |
spare10BetalingsGroep | String | Optioneel (af te spreken met OraFin) |
spare5OverTeDragenKosten | String | Optioneel (af te spreken met OraFin) |
uitstelOptie | String | Optioneel (af te spreken met OraFin) |
begindatumUitgesteldeKost | String | Optioneel (af te spreken met OraFin) |
einddatumUitgesteldeKost | String | Optioneel (af te spreken met OraFin) |
subsidiemaatregelIdpc | String | Optioneel (af te spreken met OraFin) |
dossiernr | String | Optioneel (af te spreken met OraFin) |
Voor terugvorderingen:
Veld | Data type | Uitleg |
|---|---|---|
invoiceNum | String | Unieke ID voor de terugvorderingsopdracht zoals gekend in Skryv. Dit kan bijvoorbeeld een UUID (gegenereerd vanuit code) zijn. |
type | SelectedOption | Type gebruiker. De mogelijke opties moeten volgende keys hebben:
|
identifier | String | Rijksregisternummer (indien particulier) of KBO-nummber (indien onderneming). |
name | String | Naam burger of onderneming. Niet verplicht. |
accountnumber | String | Rekeningnummer overheidsdienst |
bicNumber | String | Enkel in te vullen indien het om een buitenlandse rekening gaat. |
spare90GM | String | Mededeling. |
comment | String | Mededeling (factuur Orafin). |
budgets | List<Budgets> | Lijst van budgets (uit te voeren terugvorderingen). Voor ieder budget zijn er twee velden:
|
orafinFeedback | Groep | Groep van velden waarvan de betekenis afgesproken wordt met Orafin.
|
payments | Lijst | Lijst van payments (ontvangen betalingen). Voor iedere payment zijn er zeven velden. De betekenis ervan is af te spreken met Orafin.
|
Sectie 2: algemene instellingen
Voor uitbetalingen:
Veld | Data type | Uitleg |
|---|---|---|
isoCur | String | Valuta, default op ‘EUR’ zetten |
termsName | String | Af te spreken met OraFin |
spare1Dienst | String | Af te spreken met OraFin |
lineType | String | Af te spreken met OraFin |
shipToLocationCode | String | Af te spreken met OraFin |
spare1ProdCat | String | Af te spreken met OraFin |
poNum | String | Af te spreken met OraFin |
poLineNum | String | Af te spreken met OraFin |
poShipNum | String | Af te spreken met OraFin |
poDistrNum | String | Af te spreken met OraFin |
Voor terugvorderingen:
Veld | Data type | Uitleg |
|---|---|---|
isoCur | String | Valuta, default op ‘EUR’ zetten |
transactionTypeName | String | Af te spreken met OraFin |
transactionTypeNameCN | String | Af te spreken met OraFin |
termsName | String | Af te spreken met OraFin |
primarySalesrepNumber | String | Af te spreken met OraFin |
lineNumber | String | Af te spreken met OraFin |
lineType | String | Af te spreken met OraFin |
programme | String | Af te spreken met OraFin |
esr | String | Af te spreken met OraFin |
headerAttribute5 | String | Af te spreken met OraFin |
headerAttribute6 | String | Af te spreken met OraFin |
headerAttribute7 | String | Af te spreken met OraFin |
Services en functies
De ORAFIN-connector bestaat uit een aantal services waarbinnen verschillende functies beschikbaar zijn. Hieronder volgt een beschrijving van alle functies gegroepeerd per service. Deze zijn op te roepen vanuit de schedular of vanuit de workflow.
Uitbetalingen
Orafin InFile service
Deze service zorgt voor het creëren en uitsturen van een Orafin-bestand op basis van verzoeken tot uitbetaling.
createInFilesForReadyDossiers
Expressie
${orafinInFileService.createInFilesForReadyDossiers(String orafinMessageName)}
Uitleg
Haalt klaarstaande betalingsinformatie op uit de verschillende dossiers. Na uitsturen naar Orafin wordt een message teruggestuurd naar de betrokken dossiers.
Op te roepen vanuit de schedular.
Input
Inputparameters | Data type | Uitleg |
|---|---|---|
orafinMessageName | String | Dit is de message die uitgestuurd wordt naar de betrokken processen. Deze wordt opgevangen via een een message catch event. Zo weet het proces dat het verzoek tot betaling is uitgestuurd naar Orafin. |
Output
Geen output.
Orafin Out service
Deze service zorgt voor het afhandelen van teruggestuurde Orafin-bestanden die informatie bevatten over de status van elk verzoek tot uitbetaling (met name of die aanvaard is of niet).
processOutFiles
Expressie
${orafinOutService.processOutFiles()}
Uitleg
Deze functie zorgt voor de verwerking van de beschikbare bestanden.
Op te roepen vanuit de schedular.
Input
Geen input.
Output
Geen output.
updateCreditDocumentFromOutFile
Expressie
${orafinOutService.updateCreditDocumentFromOutFile(String dossierId, OutfileResponse outfileResponse, String paymentId)}
Uitleg
Deze functie voert een update uit van het ‘ORAFIN_CREDIT_DOCDEF’-formulier. Het wijzigt de status van de velden ‘orafinStatus’ en ‘orafinErrorCode’ op basis van info uit de verwerkte OutFiles.
Op te roepen vanuit de BPMN-workflow.
Input
Inputparameters | Data type | Uitleg |
|---|---|---|
dossierId | String | Unieke referentie dossier. |
outfileResponse | OutfileResponse | Antwoord ontvangen vanuit Orafin. |
paymentId | String | Unieke referentie betaling. |
Output
Boolean
De functie evalueert naar true als de OrafinStatus gelijk is aan ‘Imported’ (d.w.z. aanvaard). Indien niet, dan geeft de functie false terug. Op basis van de geretourneerde waarde zal je via een gateway een specifiek vervolgpad in de workflow activeren.
Orafin Bet Service
Deze service zorgt voor het afhandelen van Orafin uitbetalingsbestanden die informatie bevatten over de concrete uitvoering van verzoeken tot uitbetaling (met name dat de betaling is uitgevoerd, alsook de precieze datum waarop dat is gebeurd).
processBetFiles
Expressie
${orafinBetService.processBetFiles()}
Uitleg
Deze functie zorgt voor de verwerking van de beschikbare BetFiles.
Op te roepen vanuit de schedular.
Input
Geen input.
Output
Geen output.
updateCreditDocumentFromOutFile
Expressie
${orafinBetService.updateCreditDocumentFromBetFile(String dossierId, paymentDate, String paymentId)}
Uitleg
Deze functie voert een update uit van het ‘ORAFIN_CREDIT_DOCDEF’-formulier. Het wijzigt de status van het veld ‘orafinStatus’ naar de waarde van PAID_BET_FILE en vult het ‘paymentDate’-veld in met de datum waarop de uitbetaling is gebeurd.
Op te roepen vanuit de BPMN-workflow.
Input
Inputparameters | Data type | Uitleg |
|---|---|---|
dossierId | String | Unieke referentie van het dossier waarvoor de uitbetaling is aangevraagd. |
paymentDate | String | Datum waarop de aangevraagde uitbetaling effectief is uitgevoerd. |
paymentId | String | Unieke referentie van de aangevraagde uitbetaling. |
Output
Geen output.
Terugvorderingen
Orafin InFile Debit Service
Deze service zorgt voor het creëren en uitsturen van een bestand op basis van verzoeken tot terugvordering.
createDebitInFilesForReadyDossiers
Expressie
${orafinInFileDebitService.createDebitInFilesForReadyDossiers(String orafinMessageName)}
Uitleg
Haalt klaarstaande terugvorderingsinformatie op uit de verschillende dossiers. Na uitsturen naar Orafin wordt een message teruggestuurd naar de betrokken dossiers.
Op te roepen vanuit de schedular.
Input
Inputparameters | Data type | Uitleg |
|---|---|---|
orafinMessageName | String | Dit is de message die uitgestuurd wordt naar de betrokken processen. Deze wordt opgevangen via een een message catch event. Zo weet het proces dat het verzoek tot terugvordering is uitgestuurd naar Orafin. |
Output
Geen output.
Orafin Debit Out Service
Deze service zorgt voor het afhandelen van Orafin bestanden die informatie bevatten over de status van elk verzoek tot terugvordering (met name of die aanvaard is of niet).
processOutFiles
Expressie
${orafinDebitOutService.processDebitOutFiles()}
Uitleg
Deze functie zorgt voor de verwerking van de beschikbare bestanden.
Op te roepen vanuit de schedular.
Input
Geen input.
Output
Geen output.
updateDebitDocumentFromOutFile
Expressie
${orafinDebitOutService.updateDebitDocumentFromOutFile(String dossierId, OrafinDebitOut outfileResponse, String paymentId)}
Uitleg
Deze functie voert een update uit van het ‘ORAFIN_DEBIT_DOCDEF’-formulier. Het vult de veldengroep ’orafinFeedback’ in op basis van info uit de verwerkte bestanden komende van Orafin.
Op te roepen vanuit de BPMN-workflow.
Input
Inputparameters | Data type | Uitleg |
|---|---|---|
dossierId | String | Unieke referentie dossier. |
outfileResponse | OutfileResponse | Antwoord ontvangen vanuit Orafin. |
paymentId | String | Unieke referentie terugbetaling |
Output
Boolean
De functie evalueert naar true als Orafin de terugvorderingsopdracht aanvaard heeft. Indien niet, dan geeft de functie false terug. Op basis van de geretourneerde waarde zal je via een gateway een specifiek vervolgpad in de workflow activeren.
Orafin Debit Bet Service
Deze service zorgt voor het afhandelen van Orafin Debit BetFiles die informatie bevatten over de concrete uitvoering van verzoeken tot terugvordering (met name dat de terugvordering is uitgevoerd).
processDebitBetFiles
Expressie
${orafinDebitBetService.processDebitBetFiles()}
Uitleg
Deze functie zorgt voor de verwerking van de beschikbare BetFiles.
Op te roepen vanuit de schedular.
Input
Geen input.
Output
Geen output.
updateDebitDocumentFromOutFile
Expressie
${orafinDebitBetService.updateDebitDocumentFromBetFile(String dossierId, debitPayment, String paymentId)}
Uitleg
Deze functie voert een update uit van het ‘ORAFIN_DEBIT_DOCDEF’-formulier. Het vult info over de uitgevoerde terugvordering in op basis van het door Orafin gestuurde bestand.
Op te roepen vanuit de BPMN-workflow.
Input
Inputparameters | Data type | Uitleg |
|---|---|---|
dossierId | String | Unieke referentie van het dossier waarvoor de terugvordering is aangevraagd. |
debitPayment | String | Info over de uitgevoerde terugvorderingen. |
paymentId | String | Unieke referentie van de aangevraagde terugvordering. |
Output
Geen output.

