BPMN-patronen
Inleiding
Het voordeel van BPMN 2.0 als internationale standaard is dat er al veel onderzoek is gebeurd naar best practices. Via boeken en op het internet kan je veelgebruikte modelleerpatronen terugvinden. Bestudeer deze en zorg ervoor dat je deze in de vingers hebt. Hieronder alvast enkele uitgewerkte voorbeelden.
Voorbeeld 1
Typisch patroon waarbij het resultaat van een activiteit gecheckt wordt in een gateway. Afhankelijk van dit resultaat gaat het proces verder langs één van beide uitgaande paden. De events representeren statussen in het proces.
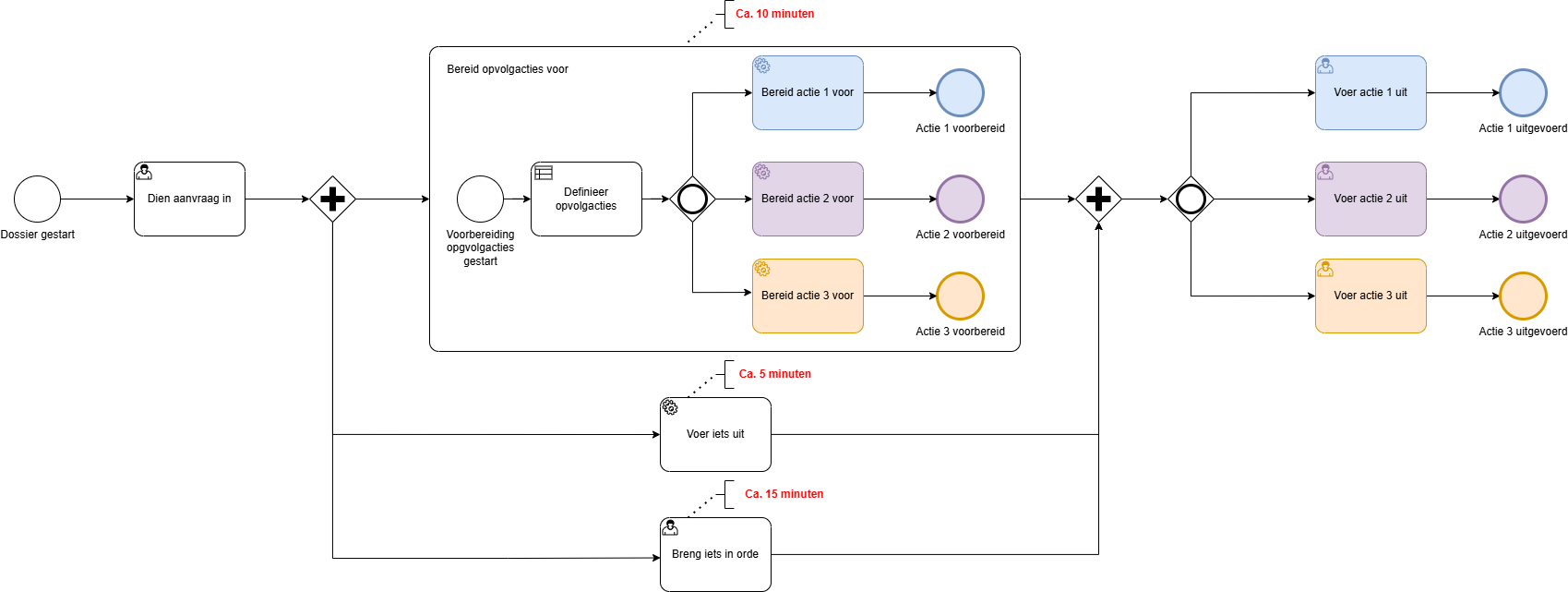
Voorbeeld 2
In onderstaand diagram zien we twee modelleerpatronen:
Parallelisme: taken die onderling niet afhankelijk zijn van elkaar kan je in parallel uitvoeren. Op die manier optimaliseer je het proces op vlak van doorlooptijd. Wat sequentieel 30 minuten zou duren, kan je nu in 15 minuten klaren.
Subprocessen met één of meerdere uitkomsten die latere stappen in het proces bepalen: zorg ervoor dat uitkomsten en opvolgstappen netjes uitgelijnd zijn. Dit verhoogt de leesbaarheid.
Voorbeeld 3
Ook in onderstaand diagram vinden we twee modelleerpatronen terug:
Het happy path staat centraal in je blikveld en trekt een rechte lijn doorheen het diagram. Ook het kleurgebruik suggereert dat het merendeel van alle cases dit default pad volgt.
Binnen het subproces op het afwijkend pad passen we het ‘four-eyes’ principe toe. Een communicatie mag pas naar buiten als het gereviewd en goedgekeurd is door een tweede persoon. Bemerk ook het gebruik van link events om terugkerende pijlen (van rechts naar links) te vermijden.
Voorbeeld 4
In onderstaand diagram herkennen we terug het modelleerpatroon waarbij we alles zo veel mogelijk parallel gaan uitvoeren om het proces te optimaliseren qua tijdsverloop. Toch hebben we hier enkele constraints toegevoegd waarbij we zeggen dat Z enkel uitgevoerd mag worden als A afgelopen is, en dat 2 en 3 enkel uitgevoerd mag worden als B afgelopen is. De onderlinge communicatie gebeurt via een boolean procesvariabele. Deze oplossing is veel leesbaarder en eleganter dan het opzetten van een wirwar aan gateways.



